|
os161-1.99
|

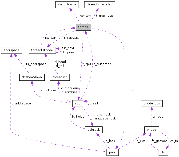
Data Fields | |
| char * | t_name |
| const char * | t_wchan_name |
| threadstate_t | t_state |
| struct thread_machdep | t_machdep |
| struct threadlistnode | t_listnode |
| void * | t_stack |
| struct switchframe * | t_context |
| struct cpu * | t_cpu |
| struct proc * | t_proc |
| bool | t_in_interrupt |
| int | t_curspl |
| int | t_iplhigh_count |
1.7.6.1